C4038

广州东方美学艺术空间

艺术空间|广州
  • 场地详情
  • 服务设施
  • 预定流程
  • 注意事项
  • 场地地点
    广州白云区白云区云城中二路
  • 场地类型
    艺术空间
  • 场地面积
    0平米
  • 场景数量
    6
位于白云区,一个融合【东方美学】与【艺文气息】的独立空间。
  • 空调
  • 暖气
  • WIFI
  • 推车
  • 电梯
  • 停车位
  • 餐厅
  • 休息室
  • 化妆间
  • VIP化妆间
  • 洗手间
  • VIP洗手间
  • 更衣间
  • 挂烫机
  • 衣架
  • 龙门架
  • 220V电力
  • 380V电力
  • 专业电箱
  • 打光通道
  • 可收音
  • 马道
  • 服装库
  • 道具库
  • 摄影器材
  • 灯光器材
  • 可进车
·联系顾问,获取详细资料及位置
·勘景请提前一天预约
·定金留档,保留档期以收取定金为准
·拍摄前支付一起拍场地费全款和押金
·拍摄结束,验收场地后退还押金
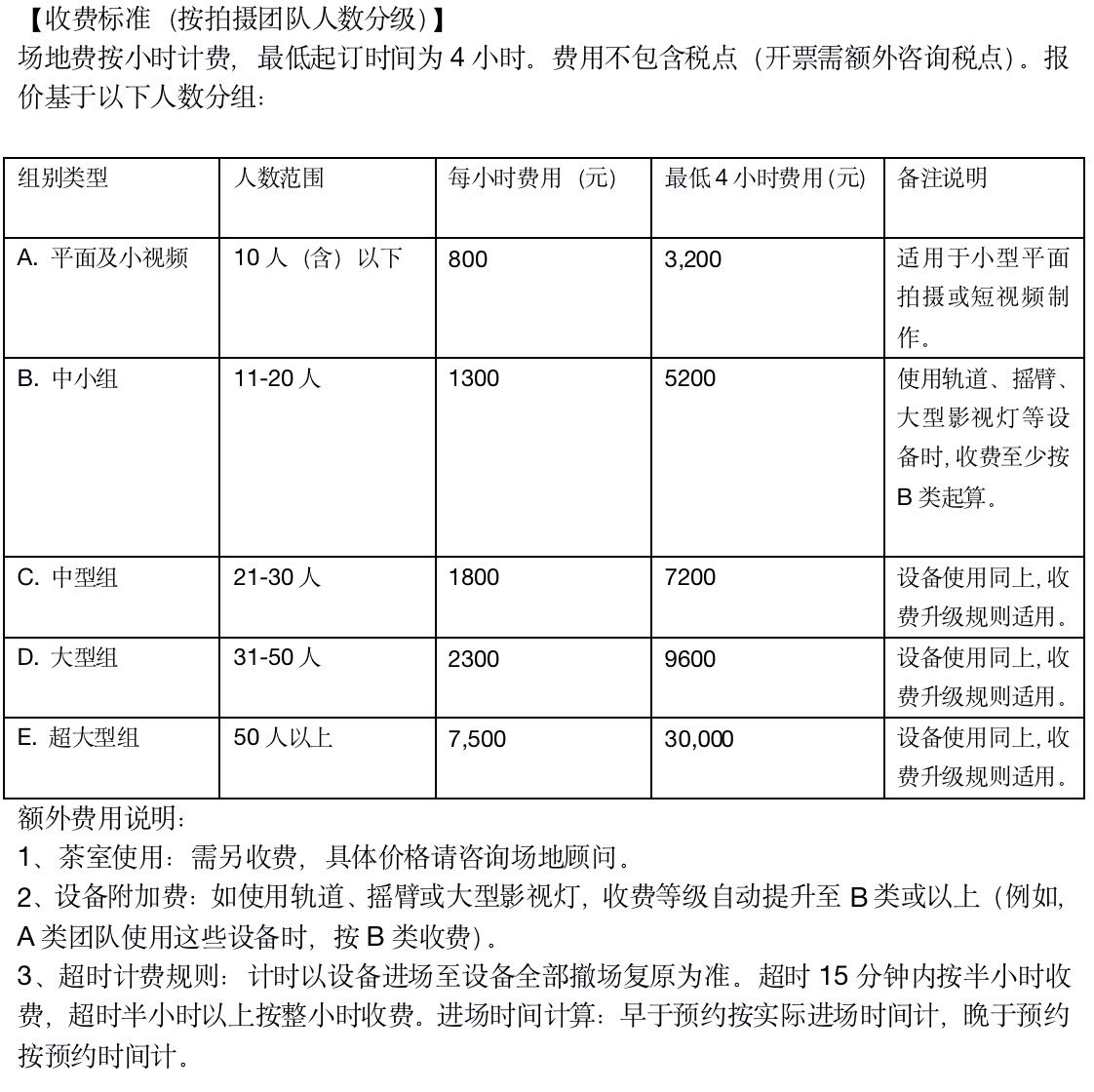
【税点】
·费用不含税,开票税点及内容请咨询场地顾问;
【取消】
·预订后不可取消、改期或延期请提前沟通,根据场地档期调整;
【计时】
·按照设备进场及设备全部撤场复原为计时时间,超过15分钟按半小时收费,超过半小时按1小时计;
·请按预约时间进场,如实际进场早于预约时间,则按实际进场实际计算,如实际进场时间晚于预约时间,则按预约时间计算;
【保护】
·陈设或置景需提前告知,现场不接受拆改,如需搬挪家具或者借用场地物件请提前沟通,拍摄结束后请自行复原场地,垃圾请自行带走,否则收取垃圾清理费;
·拍摄期间,灯光包网球,轨道铺地毯,设备不要堆放在电梯、门口及消防通道,如拍摄期间对场地造成破坏(包括但不限于对墙面或地面、场地提供的设施或道具的损坏),经确认后,需按市价赔偿。
广州东方美学艺术空间(24)
缩略显示
大图显示
  • 整体外观(2)
  • 公区(5)
  • 访谈区/茶室区(8)
  • 平面拍摄案例(2)
  • 秀场案例(2)
  • 手机实拍图(5)
整体外观(2)
公区(5)
访谈区/茶室区(8)
平面拍摄案例(2)
秀场案例(2)
手机实拍图(5)
因资料较大 请识别二维码
进入一起拍微信公众号
回复场地编号
C4038
获取场地资料网盘链接
茉莉
广州东方美学艺术空间
  • 电话

  • 微信

  • 收藏

类似场地